Ghost Recon Wildlands

Война с наркокартелями требует соответствующей экипировки. И игра ее предоставляет. Базовых видов оружия здесь – 89 штук, и каждое из них можно модифицировать до неузнаваемости. Правда, сперва придется найти нужные детали, а они разбросаны по всему игровому миру, который, к слову, получился неприлично большим. Основным средством депортации плохишей в мир иной будет снайперская винтовка, но и прочая техника востребована. Даже банальная сигнальная ракетница может пригодиться, например, для отвлечения внимания охранников базы.
В графическом плане Ghost Recon Wildlands оставляет смешанные ощущения, но это компенсируется отлично реализованным кооперативом.
Escape from Tarkov

Отечественный проект с маниакальным вниманием к деталям. Действие игры разворачивается где-то в Северо-Западном округе России, в вымышленном городке Тарков, ставшим ареной противостояния нескольких ЧВК и откровенных бандитов
Проект все еще находится на стадии тестирования, но уже демонстрирует великолепный редактор оружия и нетипичный для жанра уровень хардкора. Достаточно сказать, что большая часть экипировки (за исключением спрятанной в особом контейнере) теряется при смерти.
А смерть здесь часто наступает от одного попадания. Причем не обязательно вражеского. В общем, это крайне реалистичный шутер с классной кастомизацией оружия, добротным звуком и хорошей картинкой.
Июль 2012 года: вооруженный краудфандинг
Конечно, эта история началась в Техасе, точнее в Остине, где открылась компания Defense Distributed. В 2012 году этот стартап вышел на Indiegogo, чтобы собрать 20 тыс. долларов на Wiki Weapon Project — разработку, испытания и онлайн-площадку для распространения 3D-печатного оружия.
За 22 дня краудфандинговой компании Defense Distributed удалось привлечь больше 2 тыс. долларов пожертвований. Затем администрация Indiegogo остановила сбор средств, сославшись на нарушение пользовательского соглашения.
Видеопрезентация проекта до сих пор доступна на YouTube
Однако, 24-летний студент-юрист Коди Уилсон (Cody Wilson) — идеолог Defense Distributed, либертарианец и анархист, как его характеризует , продолжил краудфандинг уже на собственном сайте и даже получил помощь от двух техасских компаний, оставшихся неизвестными.
За первый год работы Defense Distributed создала 3D-печатные магазины для AR-15 и АК-47 и приемник магазина для AR-15. Когда модели удалили с Thingiverse, Уилсон запустил портал DEFCAD. Нечто вроде The Pirate Bay для 3D-печати.
Lost Alpha

Еще одним популярным модом для Сталкера является Lost Alpha. Он представляет собой регулярно обновляемое расширение, где присутствует интересная сюжетная составляющая. Помимо этого, есть увлекательные квесты и вспомогательный перечень заданий. Отдельным преимуществом является наличие разных погодных условий и нетипичные локации.
Этот мод позволяет увидеть несколько концов для определенных сюжетных линий. Разработчики добавили подсказки для всех геймеров, позволяющих выбраться из сложной ситуации. Установка расширения подойдет всем продвинутым игрокам, желающим испытать свои силы.
Февраль 2019 года: Deterrence Dispensed
На протяжении 2018 года подпольные оружейники проектировали пластиковые детали для серийного оружия, но принципиально новых конструкций не создавали.
Пока компания Коди Уилсона продолжала судиться с американскими властями за право свободно распространять CAD-модели оружия, в начале 2019 года несколько общавшихся в сети оружейников-любителей объединились под лозунгом Deterrence Dispensed (аллюзия на Defense Distributed).
Они решили сосредоточиться на создании оружия из пластиковых компонентов и легкодоступных металлических деталей, которые продаются в любом строительном магазине и организовали все так, чтобы их деятельность было невозможно контролировать.
В качестве основной платформы Deterrence Dispensed выбрала сервис для обмена зашифрованными сообщениями и криптографическими ключами под названием Keybase.
К концу 2019 года в группе Deterrence Dispensed на Keybase состояло порядка 6 тыс. человек, сейчас число участников возросло до 11 тыс.
Хотя большинство из них никогда не встречалось лично, членам Deterrence Dispensed удалось организовать децентрализованную разработку оружия и даже наладить тестирование и экспертную оценку своих «релизов».
Этот подход оказался на удивление эффективен. Deterrence Dispensing стала самой активной группой, занимающейся 3D-печатью огнестрельного оружия. К концу 2019 года они выпустили более 30 оригинальных файлов для «распечатки» различных деталей огнестрельного оружия.
Псевдоним намекает на славянские корни лидера Deterrence Dispensing, но Ivan the Troll говорит, что живет в Иллинойсе
Ivan the Troll, похоже, является неофициальным лидером этой группы. Он охотно общается с прессой и утверждает, что занимается изготовлением оружия из-за любви к свободе и «радикальной» веры в первую поправку к Конституции США. Ту, что гарантирует свободу слова и право на ношение оружия.
«Полицейские убили в прошлом году людей больше, чем погибло во всех массовых расстрелах за последние 10 лет, — говорит он. — Мы в Америке живём в таком обществе, где всегда есть риск, что полицейский отстрелит тебе задницу ни за что. И для этого даже не надо представлять угрозу для него. Полицейский может убить тебя просто потому, что ему этого захочется, и ему это сойдёт с рук».
Народная Солянка

Народная солянка представляет собой один из самых популярных модов для S.T.A.L.K.E.R. Благодаря ей, в игровой процесс добавляется не только нетипичная игровая Зона, но и большое количество разнообразных заданий и даже сюжетных частей. Геймер сам принимает решения и отправляется на исследование новой локации, стараясь максимально ее изучить и понять.
Большое значение имеет выбор персонажа в определенном событии, влияющий на дальнейшее прохождение. Некоторые задания можно перепройти и принять другое решение в самый рискованный момент. Сам мод регулярно обновляется, появляются новые локации и неизведанные ранее территории.
Понятие коллекционирования оружия
Применительно к такому особому объекту коллекционирования, как оружие, законодатель закрепил в ПП № 814 от 21.07.1998 соответствующее определение, согласно которого —
Коллекционирование — сбор и хранение огнестрельного, пневматического, газового, сигнального, холодного и иного оружия и патронов для формирования культурно-исторических коллекций (собраний) в научных, информационных и познавательных целях.
Это определение более узконаправленное, по отношению к предметам, включаемым в коллекцию, но согласуется с общим понятием коллекционирования, как собирания объектов, объединенных по одному или нескольким признакам.
Необходимо учитывать, что коллекционирование — процесс сбора и хранения оружия, при этом не любое собрание оружия признается коллекцией, требующей получения лицензии.
Hardwarmod — 3.2

Hardwarmod — 3.2 является одним из самых сложных дополнений для основной игры. Сами разработчики отмечали, что пройти его полностью смогут только продвинутые игроки, изучившие мир вдоль и поперек. Большой упор делается именно на диалоги, а так же на принятие решений. Каждое принятое решение имеет ряд последствий и геймер будет за них отвечать. Одни решения приведут к удачному разрешению ситуации, а другие к гибели.
Необходимо отметить, что большое значение имеет полученная информация. Она записывается в экспериментальный кпк и геймер в любой момент может прочитать все, что он узнал. Это позволит принять правильные решения и привести персонажа к самому удачному финалу.
Май 2014 года: немного перца
Первой попыткой повысить ресурс пластикового оружия стало увеличение числа стволов.
Уже весной 2014 года на YouTube появилось видео, на котором некий человек стрелял из пластикового револьвера с громадным барабаном.
Те самые кадры сохранились в новостном сюжете 3dpi.tv. Подпись под видео гласила: «Freedom of armaments to all people!!!, A gun makes power equal!!»
Чуть позже японская полиция арестовала 28-летнего сотрудника Шонанского технологического института Йошитомо Имуру (Yoshitomo Imura) — автора видео и создателя револьвера Zig Zag.
Zig Zag представлял собой переосмысление популярных в начале 19 века револьверов-«перечниц» — вращающийся блок стволов .38 калибра, закрепленный на пистолетной рукояти.
В доме японца нашли шесть пластиковых пистолетов, в том числе и Liberator
Имуру утверждал, что стрелял холостыми, но и одного факта изготовления Zig Zag хватило, чтобы осудить его на два года тюрьмы.
«Этот случай показывает, что любой человек может незаконным путем изготовить оружие на 3D-принтере, чтобы похвастаться своими знаниями и умениями, и это превращает законодательство о контроле над оружием в никчемную бумажку», — заявил тогда судья Кодзи Инаба (Koji Inaba).
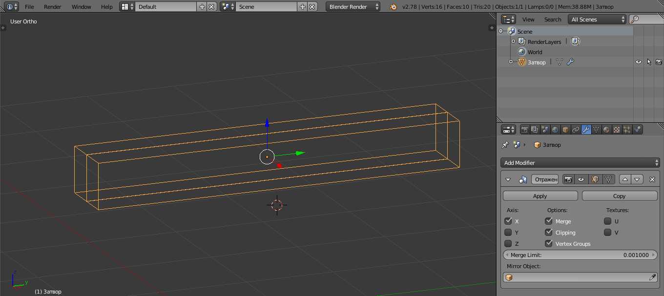
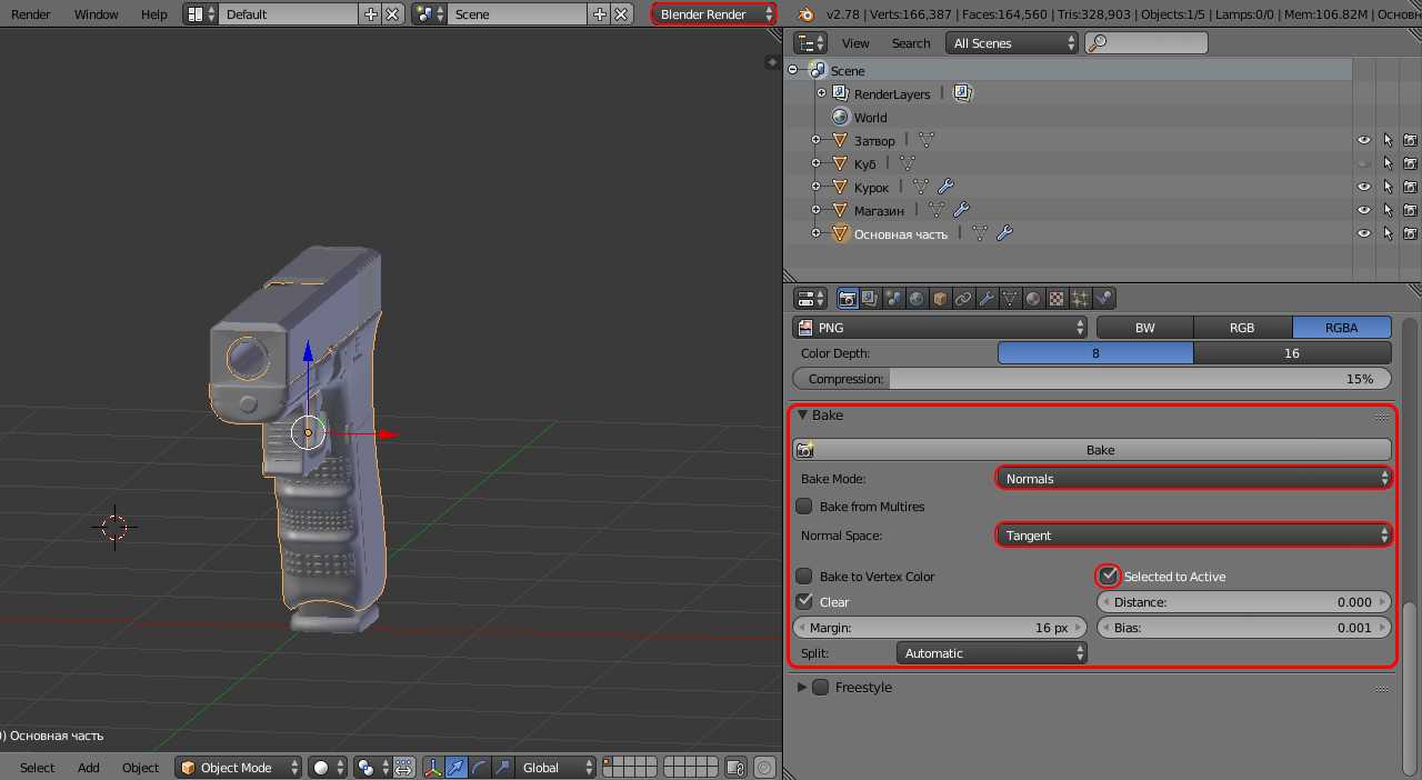
Моделирование High-Poly оружия
При создании High-Poly модели нет необходимости экономить полигоны, используйте столько, сколько считаете нужным. Не жалейте полигонов на всеразличные мелкие детали и порезы. Для удобства вы можете использовать Hotkeys (горячие клавиши), которые сильно упростят вам жизнь и сэкономят уйму времени. Все полезные горячие клавиши Blender написаны в этой статье: Горячие клавиши Blender3D. Нам же понадобятся только некоторые из них: E — экструдирование, G — перемещение, S — масштабирование, Ctrl+B — фаска, Z — переход в режим Wireframe, X — удаление, A — выделение всех элементов, если нажать A в режиме редактирования, то выделятся все точки/ребра/плоскости, H — скрыть объект.




Влияние на контроль над огнестрельным оружием [ править ]
После того, как Defense Distributed опубликовала свои планы, были подняты вопросы относительно влияния 3D-печати и широко распространенной обработки с ЧПУ на потребительском уровне на эффективность контроля над оружием .
США Департамент внутренней безопасности и Объединенные региональный Аналитический центр выпустили памятку о том , «Значительных успехах в трехмерной (3D) печать возможности, наличие свободных цифровых файлов принтер 3D для огнестрельных оружия компонентов, а также трудности , регулирующую совместного использование файлов могут представлять угрозу общественной безопасности от неквалифицированных искателей оружия, которые получают или производят оружие, напечатанное на 3D-принтере, «и что» предложенный закон о запрете 3D-печати оружия может сдерживать, но не может полностью предотвратить его производство. Даже если такая практика запрещена новым законодательством, распространение этих цифровых файлов в Интернете будет так же сложно контролировать, как и любую другую незаконно продаваемую музыку, фильмы или файлы программного обеспечения ».
На международном уровне, где контроль за огнестрельным оружием, как правило, более жесткий, чем в Соединенных Штатах, некоторые комментаторы говорят, что воздействие может быть более ощутимым, поскольку альтернативное огнестрельное оружие не так легко получить. Европейские официальные лица отметили, что производство оружия, напечатанного на 3D-принтере, будет незаконным в соответствии с их законами о контроле за оружием, и что преступники имеют доступ к другим источникам оружия, но отметили, что по мере улучшения технологии риски возникновения эффекта будут возрастать. . Загрузки планов из Великобритании, Германии, Испании и Бразилии были тяжелыми.
Попытку ограничить распространение планов оружия через Интернет сравнивают с тщетностью предотвращения широкого распространения DeCSS, который позволял копировать DVD . После того, как правительство США запретило Defense Distributed отказаться от этих планов, они все еще были широко доступны через The Pirate Bay и другие сайты для обмена файлами. Некоторые законодатели США предложили правила для 3D-принтеров, чтобы предотвратить их использование для печатных пистолетов. Сторонники 3D-печати предположили, что такие правила будут бесполезными, могут нанести вред индустрии 3D-печати и нарушить права на свободу слова.
Metro: Exodus

Третье «Метро» обрадовало не только возможностью исколесить знакомые в России места в сеттинге постапокалипсиса, но и новаторской для серии системой кастомизации оружия, которую теперь можно сделать буквально на лету. Превратить пистолет в подобие снайперки, или автомат Калашникова в пушку ближнего или дальнего боя, позволяют в любую секунду, но делать это придется довольно быстро, ведь игра в такие моменты не ставится на паузу.
Кроме полевой кастомизации доступны расширенные модификации на станке – например, там вы сможете почистить оружие от грязи и воды, иначе оно придет в негодность.
Сентябрь 2014: гибридизация
К середине 2014 года вокруг FOSSCAD сформировалось оживленное онлайн-сообщество. Оно не оставило без внимания этот приговор.
Пользователи WarFairy и Frostbyte решили переделать Zig Zag и назвать новый револьвер в честь первого человека, которого 3D-печать привела в тюрьму.
Знатоки японского могут попытаться перевести маркировку на раме
Imura Pistol задумывался, как револьвер двойного действия, где при нажатии на спусковой крючок проворачивается барабан, взводится ударник и происходит выстрел. По крайней мере, в теории.
У WarFairy и Frostbyte получился стильный дизайн, но рама револьвера выглядит слишком слабой, чтобы пережить выстрел. В сети можно найти фотографии заряженного револьвера, но нет доказательства того, что из него когда-нибудь стреляли.
И все же, Imura Pistol предвосхитил развитие 3D-печатного оружия. В его конструкции были использованы вставки из металлической трубы, усиливающие ствол и каморы барабана.
Ready Or Not

Еще один тактический шутер, посвященный опасной работе спецназа – игра предлагает собрать команду друзей и погрузиться в операции, где нужно планировать действия, использовать экипировку (щиты, лестницы, тараны и прочее) и устранить террористов до того, как они займутся жертвами. Игру быстро полюбили за правдоподобный геймплей и тот факт, что наконец-то кто-то смог превзойти легендарную SWAT.
У торговца, прячущегося за решеткой, можно прокачать оружие, нацепив дульные модули, оптику, дополнительные магазины и другое. Поверьте, в таких напряженных операциях вы сразу почувствуете, как изменится поведение пушки.
Ground Branch

Авторы Ground Branch когда-то работали над сериями Ghost Recon и Rainbow Six, поэтому вряд ли кто-то удивился, когда они выкатили тактический шутер. Удивление пришло уже по другому поводу: каждая механика тут отполирована до блеска и сильно ударяется в реализм, что дарит новый опыт и заставляет думать о каждой мелочи, вплоть до едва торчащей ноги из-за укрытия.
Персонализация оружия стала одной из важнейших частей игры, ведь тут можно не просто нацепить модули на пушку, но еще и задать их положение. Попробуйте отодвинуть прицел слишком далеко или поставить рукоятку впритык к руке, и увидите, как это отразится в перестрелках.
Август 2019 года: почти как с завода
Через полгода после Liberator 12k состоялся релиз самого продвинутого творения Defense Distributed — полуавтоматического карабина FGC-9, основанного на Shuty AP. Целая команда работала над тем, чтобы в нем не осталось ни одной детали от заводского огнестрельного оружия.
JStark, основной разработчик, модифицировал конструкцию пистолета, а также придумал, как изготовить затвор из гидравлических труб. Некто под ником Incarbonite собрал спусковой механизм из деталей страйкбольного привода.
Если у вас еще остались сомнения в политических взглядах JStark и компании, знайте, что FGC-9 означает Fuck Gun Control — 9mm
IvanTheTroll разработал 3D-печатные магазины и придумал, как сделать нарезной ствол в домашних условиях при помощи электрохимической обработки.
По сути, это процесс обратный гальванике. Вместо того чтобы покрываться слоем металла, обрабатываемая деталь растворяется в электролите под действием электрического тока. Таким образом, в металлической трубе «вымываются» канавки, которые обычно делают при помощи режущего инструмента. Чтобы изготовить нарезной ствол, оказалось достаточно 3D-печатного вкладыша-матрицы, медной проволоки, соленой воды и дешевого электронасоса.
Если не считать 3D-принтера, например Ender 3 стоимостью около 200 долларов, детали для этой установки стоят менее 100 долларов. Процесс изготовления ствола бесшумен и занимает меньше 30 минут. В результате получаются стволы, которые не уступают по качеству заводским деталям.
Совместными усилиями команда Defense Distributed разработала подробную инструкцию по сборке и руководство по исправлению неисправностей FGC-9.
Карабин описан в нем как «наиболее эффективное и простое в создании самодельное полуавтоматическое оружие для людей с ограниченным доступом инструментам и знаниям в области оружейного дела». С этим сложно спорить.
Январь 2016 года: первый полуавтоматический
На практике этот тезис доказал оружейник-любитель под псевдонимом Derwood. Начав эксперименты еще в 2015 году, к началу 2016 он продемонстрировал Shuty-MP1 — первый полуавтоматический пистолет, распечатанный на FDM-принтере.
https://www.youtube.com/watch?v=JNCOLGOF3Dk
Derwood не пытался обойтись без металлических деталей и использовал заводской ствол от пистолета Glock, металлический затвор и качественные пружины. Эти компоненты позволили перейти со слабого .22 калибра на армейские 9-мм патроны.
Техническая скорострельность Shuty-MP1 достигала 48 выстрелов в минуту. Впрочем, Derwood предупреждал тех, кто собирался повторить его изобретение, что перед сменой магазина нужно дать стволу остыть, иначе PLA-пластик вокруг начнет плавиться.
Для чего нужна лицензия на коллекционирование
Чтобы ответить на этот вопрос, разберемся с тем, что такое «коллекция», относящаяся к сфере оборота оружия.
Согласно пункта 31 (ПП № 814):
Коллекцией признается оружие, приобретенное в целях коллекционирования и превышающее количество, установленное статьей 13 Федерального закона «Об оружии».
Данной статье установлены следующие ограничения на количество приобретаемого оружия:
- охотничье с нарезным стволом — 5 единиц;
 - спортивное с нарезным стволом — 5 единиц;
 - гладкоствольное длинноствольное — 5 единиц;
 - огнестрельное оружия ограниченного поражения (травмат) — 2 единицы;
 - охотничье метательное (луки, арбалеты) — 5 единиц.
 
за исключением случаев, если перечисленные виды оружия являются объектом коллекционирования.
Т.е. в сфере оборота оружия коллекцией (требующей получения лицензии) признается количество оружия, превышающее установленные Законом ограничения.
Это означает следующее:
- если Вы хотите приобрести большее количество оружия — потребуется сначала получить лицензию на коллекционирование;
 - оружие, купленное сверх норматива, установленного ст. 13 ФЗ «Об оружии», будет включаться в состав коллекции. На это оружие выдается разрешение на хранение, не дающее право на охоту и ношение.
 
Тем же пунктом ПП № 814, предусмотрено, что по заявлению гражданина коллекцией может быть признано имеющееся у него оружие, не превышающее установленные ограничения. При этом выдается лицензия на коллекционирование.
В данном случае в состав коллекции будет включено все оружие или его часть, так же с выдачей разрешения на хранение.
В итоге, лицензия на коллекционирование оружия необходима:
- для приобретения более 5 единиц нарезного охотничьего, нарезного спортивного, гладкоствольного, охотничьего метательного и более 2 единиц огнестрельного оружия ограниченного поражения (травматического);
 - кроме этого, с 01.01.2018 лицензия на коллекционирование оружия необходима для покупки старинного (антикварного) оружия, его копий и реплик, а также холодного оружия, имеющего культурную ценность (ст. 9 ФЗ «Об оружии»).
 
В случае покупки старинного (антикварного) оружияколлекционную лицензию необходимо предъявить продавцу
Получать дополнительные лицензии на приобретение или ставить на учет купленное антикварное оружие, его копии, реплики и холодное клинковое оружие имеющее культурную ценность, не требуется.
Не трудно заметить, что ограничения количества оружия для граждан не касаются таких категорий, как:
- охотничье пневматическое оружие;
 - газовое оружие самообороны (пистолеты, револьверы);
 - сигнальное оружие;
 - холодное клинковое оружие, предназначенное для ношения с казачьей формой или с национальными костюмами народов России.
 
Так что если Вы хотите коллекционировать именно его, то получать коллекционную лицензию нет необходимости.
 
Март 2019 года: новый освободитель
Следующим прорывом после Shuty AP-9 стал Liberator 12k — шестизарядный дробовик 12 калибра конструкции Джеффа Родригеса (Jeff Rodiguez) — еще одного известного в узких кругах энтузиаста 3D-печати.
Этот «политический арт-проект», как назвал его Родригес, родился в подвале его дома из PLA-пластика и набора труб и штифтов. Металлические детали конструктор приобрел в американском строительном супермаркете Home Depot.
Родригес привез Liberator 12k на выставку SHOT Show 2020 и демонстрировал всем желающим вместе с еще одним 3D-печатным дробовиком
Конструктивно Liberator 12k — помесь помпового ружья и револьвера. Механика приводится в действие скользящей передней рукояткой. Поступательное движение рукоятки преобразуется во вращательное при помощи зигзагообразных канавок на барабане. Это простая, но в то же время надежная и прочная конструкция. Она позволила избежать использования мелких деталей сложной формы, которых предостаточно в обычных дробовиках и револьверах.
Внутри Liberator 12k Родригес поместил пару металлических штифтов. Они придали раме жесткость и прочность. Барабан на шесть патронов и ствол конструктор укрепил стальными трубами.
Эти решения, в сочетании с патронами низкого давления, позволили обойтись без массивной металлической рамы, и в то же время добиться от пластикового дробовика надежности, сопоставимой с серийным оружием.
Итоги семилетки
Кустарное производство оружия — не новое явление. Книги, видео инструкции, оригинальные чертежи находятся в открытом доступе уже десятилетия. С начала 2000-х годов в сети можно найти точные CAD-модели огнестрельного оружия и различных его компонентов. Однако, до недавнего времени изготовление мало-мальски сложного огнестрельного оружия требовало специфических знаний, навыков, инструментов и промышленного оборудования.
Появление доступных FDM-принтеров изменило положение вещей. Да, SLS-печать металлическим порошком дает куда большие возможности, но это дорогой и сложный процесс.
Обратите внимание на текстуру поверхности. Вот что лазер с металлическим порошком делает. Дешевизна и простота изготовления пластиковых деталей перевесили недостатки FDM-технологии
А там, где без металла было не обойтись, в ход пошли стройматериалы
Дешевизна и простота изготовления пластиковых деталей перевесили недостатки FDM-технологии. А там, где без металла было не обойтись, в ход пошли стройматериалы.
Получившиеся гибридные конструкции огнестрельного оружия постепенно становятся нормой для кустарного производства в развитых странах мира. Порог входа снижается. Постоянное совершенствование принтеров, 3D-моделей и инструкций к ним быстро превращает непрофессионала в серьезного оружейника. Изготовление и сборка жизнеспособного огнестрельного оружия становятся возможными для рядового человека, особенно с доступом к сообществам вроде Deterrence Dispensing.
В авангарде кустарного производства оружия выступают «домашние оружейники» и энтузиасты из США. Gun Control Act 1968 года дает гражданам Соединенных Штатов право изготавливать огнестрельное оружие для личных нужд.
В США запрещено оружие, которое не засекает металлодетектор. Эта вставка делает Liberator совершенно законным
Несмотря на то, что некоторые американские политики и правозащитники обеспокоены 3D-печатью оружия, многие считают их опасения необоснованными.
Действительно, нельзя сказать, что 3D-печать оружия является для США первоочередной проблемой. Во многих штатах США достать обычный пистолет намного легче, чем изготовить собственный, пускай и с помощью 3D-принтера. Но разработанные в США 3D-модели доступны по всему миру, в странах с куда более жестким оружейным законодательством.
FGC-9 в обвесах
Само по себе 3D-печатное оружие не опаснее обычного. Угрозу несет его неконтролируемое распространение и потенциальная общедоступность.
Метаанализ 2014 года, включающий 16 крупных исследований показывает, что доступ к огнестрельному оружию значительно увеличивает риск насильственной смерти. И дело здесь не только в росте преступности или массовых расстрелах, хотя они и вносят в статистику свою лепту.
Распространение огнестрельного оружия увеличивает смертность в банальных бытовых сценариях, будь то ссора, неосторожность или самоубийство. Просто потому, что оборвать жизнь с помощью пистолета или ружья проще и быстрее, чем при помощи палки, ножа, горсти таблеток или петли
Наличие оружия в доме связано с повышением риска убийства члена семьи или близкого знакомого, например, в пьяной ссоре. Кроме того, оно увеличивает риск суицида для его владельца и членов его семьи.
Показатель смертности от огнестрельного оружия в США к концу прошлого века в восемь раз превышал уровень других развитых стран. Распространение 3D-печатного оружия способно сократить их отставание.









![3d-печать огнестрельного оружиясодержание а также история [ править ]](http://pvtest.ru/wp-content/uploads/9/2/2/92292c0062dab7f97d45368770d2061b.jpeg)

















![3d-печать огнестрельного оружиясодержание а также история [ править ]](http://pvtest.ru/wp-content/uploads/b/c/c/bccba8013b9b123b4f6a00966a19ec30.png)