Полное описание
Fusion 360 является профессиональной программой для работы с CAD, CAE и CAM файлами. Мощный функционал позволяет создавать 3D модели любой сложности и выполнять с ними любые операции. Зачастую используется в сфере автоматизированного проектирования и машиностроения.
Софт позволяет проводить подробный инженерный анализ, благодаря которому можно быстро выявить уязвимые места создаваемого продукта и своевременно избавиться от недоработок. Стоит отметить функцию А360 (облако), с помощью которой вы сможете делиться результатами проектных расчётов с коллегами, а также обсуждать интересующую вас информацию в реальном времени.
Доступны тонкие настройки формы кривизны поверхности, можно с лёгкостью редактировать грани, рёбра и вершины сплайнов. При твердотельном моделировании, имеется возможность отменить каждое осуществлённое действие, вплоть до изначальной структуры. В Fusion 360 присутствуют следующие инструменты: выдавливание, вращение, сопряжение, булевы операции и так далее.
Можно вручную управлять буквально всеми параметрами деталей и моделировать по-истине уникальный проект. Юзер может использовать шаблоны с определенными геометрическими характеристиками компонентов. Специальное средство симуляции Motion Study покажет как будет себя вести ваша сборка в реальности, учитывая взаимодействия подвижных соединений в соответствии со стандартами.
Fusion 360 предоставляет пользователю удобный импорт файлов из других аналогичных САПР приложений. Возможен экспорт в форматах 3D CAD, OBJ, STL, F3D, SLDPRT, SAT, IGES, SMT, FBX, STEP, DWG и многих других. Сохранять материалы можно как на жёстком диске вашего ПК, так и в облачном хранилище. Есть опция предварительного просмотра рендера и печати на 3D принтере.
4 Категория:Системы автоматизированного проектирования (САПР) Система:Windows 7, 8.1, 10 Статус программы:Бесплатная Смотрели файл: 5 989
Скачать бесплатно крякнутый Autodesk Fusion 360 на русском
В ходе начального запуска программы вы сможете ознакомиться с большим набором руководств по работе с Автодеск Фьюжен, а также пройти курс по изучению главных управленческих элементов. Стоит отметить, что при разработке софта упор делался на аудиторию профессиональных пользователей, поэтому новички скорее всего не смогут разобраться в программных опциях.

Приложение Autodesk Fusion 360 используется при работе с CAD/CAM-объектами, в том числе и в рамках групповых разработок. Что касается вопроса по синхронизации всех вносимых при коллективной работе изменений в проект, сделанных на различных редакторах, то все это делается в реальном временном режиме и в «облаке». Тут есть возможность добавления комментариев по разработанным объемным формам, описание скульптинг-процессов. Возможный набор функций, используемых при групповой работе в рамках проекта, можно увидеть на обособленной панели. У пользователя-создателя рабочего коллектива имеется возможность редактирования перечня участников проекта и полное управление их доступом.

В Autodesk Fusion 360 предусмотрена импортация полсотни форматов объемных моделей, а также возможность привнесения связей/зависимостей между объектами, варианты разработки сборочных конструкций. Софт предусматривает возможность проведения анализа прочности, симуляции физических свойств материалов
Тут предложено обособленное меню по взаимодействию с параметрами различных материалов, а еще есть меню по скриптам, что важно и дает возможность автоматизации ряда нудных операций, производимых при разработке небанальных пространственных моделей
Русскую версию Fusion 360 (2021) с ключом скачать торрент
При работе с этим софтом, результат в автоматическом режиме синхронизируется с Ansys Mechanical, где можно произвести ряд доработок или проверок. Нужно упомянуть и о тех перспективах, которые открывает пользователям программа Autodesk Fusion 360 в ходе разработки техдокументации и запуске в производство. У вас появляется возможность подготовки в короткий временной промежуток программы для ЧПУ по оптимальным траекториям движения модели трехмерной печати. Есть возможность по созданию плоских чертежей, с нанесенными размерами и экспортом данных
Для вашего удобства доступна русская версия крякнутая с ключом и что важно можно через торрент скачивать Autodesk Fusion 360 для бесплатного пользования

Данное приложение при создании ориентировалось на обеспечение надежными инструментами коллективов конструкторовразработчиков, поэтому во Fusion 360 была досконально продумана интеграция с сетевым хранилищем Автодеск
Проведя установку приложения и создав учетную запись, вы сможете начинать работу в рамках проектов, не беря во внимание их локальное расположение, но таковая опция тут также имеется и может использоваться при необходимости. В рамках софта можно очень быстро и просто создавать документацию к проекту и готовить пространственные модели к распечатке на трехмерном принтере
Полный облачный дизайн?
Autodesk Fusion 360 представляет собой трехмерную компьютерную программу проектирования, производства и проектирования, которая объединяет множество функций с помощью облачной платформы. Разработанный для работы без усилий как с ПК, так и с компьютерами Mac, он предназначен для совместной работы в условиях глобализации. Используйте его для чего-либо от дизайна продукта до проекта строительства.
Программное обеспечение для проектирования, предназначенное для будущего
Набор программного обеспечения, который был разработан для производственного бизнеса так же, как и дизайнерские, такие как архитектурные фирмы, Autodesk Fusion 360 доступен с 30-дневной бесплатной пробной версией. Сказав это, пакет настолько обширен, что вам может понадобиться немного дольше, чтобы узнать все, на что он способен. Первое, что можно сказать о дизайнерских и технических возможностях Autodesk 360, состоит в том, что он действительно трехмерен. Это намного больше, чем модуль 3D-проектирования (CAD), поскольку пакет также предлагает превосходные рабочие процессы 3D-печати, которые работают со всеми новейшими технологиями печати. Он, скорее всего, обратится к строительным и строительным фирмам, а также к производителям продуктов и дизайнерам, которые хотят набросать свои идеи, прежде чем перейти к углубленным чертежам. В конце концов, он может использоваться всеми видами профессионалов независимо от того, где они могут быть в мире или для кого они могут работать. Autodesk 360 использует гибкость облака, чтобы сделать совместную работу действительно жизнеспособной.
Дизайн для дизайнеров?
Хотя Autodesk Fusion 360 отлично подходит для производственных и инженерных целей, поскольку он позволяет изменять конструкции и загружать их в облако в реальном времени , тем самым сохраняя все заинтересованные стороны на одной странице, он работает только в том случае, если он является подлинным инструментом разработки в его владеть правом. К счастью, программное обеспечение предлагает множество вариантов дизайна, включая приложение для рисования и набросков , которое идеально подходит для иллюстраторов. Моделирование сплошной, параметрической, свободной формы и сетки — все, что нужно для дизайнеров. Обладая возможностью облаков, все проекты могут быть переданы инженерам, чтобы имитировать, какие из них будут работать лучше всего в реальном мире. На каждом этапе руководители проектов могут следить за дизайном и работать над ним. Дизайнерские комментарии, версии продуктов и прогресс в проекте могут отслеживаться удаленно, что позволяет развивать настоящую коллективную работу. Перевод данных с каждого этапа также поддерживается с помощью файлов GES, SAT, SMT, STEP, F3D и DXF, работающих на платформе.
Autodesk Fusion 360 для всех?
Из-за бесплатного пробного периода это программное обеспечение, безусловно, стоит попробовать, если вы хотите собрать совместный проект . Дизайнеры и инженеры могут захотеть узнать об этом раньше, чем проект, который они могут использовать для разработки, используя платформу. процедурой регистрации , и есть даже полезный учебник, который поможет вам начать работу. Разработчики программного обеспечения также нашли время, чтобы действительно поддерживать сообщество пользователей с полезным блогом, открытым форумом и «IdeaStation», чтобы помочь вам извлечь максимальную выгоду из программы.
Autodesk Fusion 360 (Multi/RUS) 2021


Автодеск Фьюжен содержит богатый потенциал для трехмерного проектирования, а также создания изделий при применении достижений облачных технологий. В рамках приложения есть потенциал для ведения групповых проектов, цифрового проектирования, механической обработки. Fusion 360 функционирует на уникальной интегрированной платформе, включающей полный рабочий цикл, начиная с продумывания концепции и заканчивая производством изделий. Стоит отметить современную облачную технологию, которая открывает пользователям возможности работы с разного рода данными и инструментами трехмерного моделирования, причем делать это можно с мобильных гаджетов, веб-браузеров, независимо от места и времени.
Возможности
Сразу стоит сказать, что приложение Fusion 360 рассчитано на пользование профессионалами. Дело в том, что здесь присутствует много инструментов, которые нужны для детальной работы с моделями. Если вы новичок, то вам нужны более простые программы, ведь здесь могут возникнуть проблемы.Благодаря этой программе вы сможете воплотить многие сои задумки в реальность. Программа Fusion 360 позволяет пользователю создать трехмерную модель, заставить её взаимодействовать с другими объектами, и даже произвести проверку на прочность. Разработчики очень хорошо прописали физику моделей, потому расчеты будут достоверными. После окончания работы, вы можете распечатать то, что получилось в итоге. У программы есть ряд специальных инструментов, назначенных на печать в 3D принтере.
Fusion360 для чайников.
Подпишитесь на автора
Подпишитесь на автора, если вам нравятся его публикации. Тогда вы будете получать уведомления о его новых постах.
Отписаться от уведомлений вы всегда сможете в профиле автора.
Доброго времени суток. Решил рассказать про замечательную программу Fusion360. Так как у этой программы весьма дружественный интерфейс с ползунками и крутилками, то освоить её не составит труда даже школьнику. Так как это больше обучающий пост, то в нём я постараюсь рассказать про основные инструменты этой программы.
Я буду моделировать корпус для моего проекта с умным столом. Модель для печати будет состоять из корпуса и передней панели, ну а помимо этого мы вставим в эту модель пару винтов, гаек и наложим материал.
Начнём с эскиза. Начертим прямоугольник с габаритными размерами (горячая клавиша для линии L, а чтоб указать размер нажмите D)



И указываем высоту экструдирования.
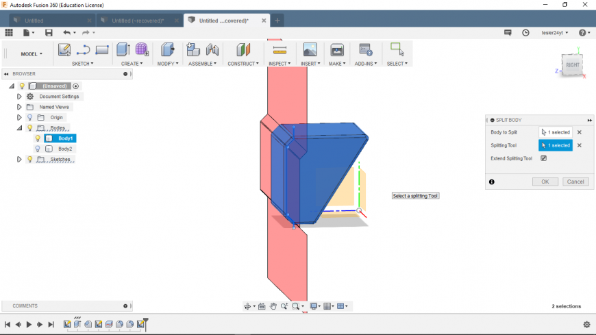
Я думаю интуитивно можно понять как работает инструмент фаска (горячая клавиша F) или его подобие chamfer и предлагаю посмотреть как работает инструмент Split body (горячей клавиши нет). Для начала создаём эскиз с прямой на плоскости предмета которую нужно разделить.




Таким не хитрым способом я получил корпус как отдельный объект и переднюю панель.
Теперь корпус надо сделать полым внутри и с определёнными стенками. На помощь нам приходит инструмент Shell (нет горячей клавиши). Этот инструмент имеет всего 2 настройки это плоскость(и) которую мы будим убирать и размер стенки.









Это мой первый пост поэтому не судите строго я постарался сделать максемально подробно для начинающих моделистов.
Я буду рад если вы оцените мой труд! Спасибо за внимание!
Подпишитесь на автора
Подпишитесь на автора, если вам нравятся его публикации. Тогда вы будете получать уведомления о его новых постах.
Отписаться от уведомлений вы всегда сможете в профиле автора.
Использование
Программа даст вам возможность работать над проектом в коллективе. Для этого здесь присутствует ряд инструментов. К примеру, сохраненный проект можно загружать в облако. Если вас заинтересовала возможность совместной работы, то найдите специальную панель в приложении. Там вы сможете настраивать количество участников, присваивать им уровни доступа. В общем, можно контролировать каждого участника. Благодаря этому удается добиться максимального результата, ведь работа будет идти намного быстрее и качественнее. Это идеально подходит, когда над одним проектом работает больше десятка различных сотрудников.
Возможности
Программа Fusion 360 продвигает комплексный подход к работе, позволяя проходить все этапы эволюции проекта – от появления идеи и стартовых эскизов до производства готовой модели. Благодаря обширному функционалу инструмент уверенно удерживает лидирующие позиции в своей сфере.
Обобщённый список возможностей программы выглядит следующим образом:
- Сплайновое моделирование. Пользователь может настраивать искривление поверхности, вручную редактировать грани и рёбра, формировать эргономичные формы с помощью технологии Т-сплайнов и поверхностного моделирования.
- Твердотельное моделирование. Благодаря встроенной временной шкале, позволяющей «откатываться» к нужному этапу работы, пользователь может легко менять проект на любой его стадии. В наличии и все привычные инструменты – вращение, сопряжение, выдавливание и т. д.
- Применение сеточных моделей. Программа способна импортировать STL и OBJ-файлы, отсканированные с настоящего объекта, для их дальнейшего использования в качестве основы трёхмерной модели.
- Параметрическое моделирование. Пользователь может использовать параметрические размеры в процессе определения эскизов, что поможет связать геометрические параметры с величинами и функциями. Обновление любого из этих значений соответствующим образом изменит и модель.
- Работа со встроенной библиотекой компонентов. В каталоге представлены стандартные инженерные детали, использование которых позволяет сформировать базу проекта. Также компоненты можно применять как составные элементы модели.
Стоит отметить, что AutoDesk Fusion 360 обладает рядом технологий, необходимых для проведения инженерного анализа модели:
- термальный и термо-напряжённый анализ;
- нелинейные напряжения;
- имитация ударных нагрузок;
- проверка болтовых соединений и многие другие.
Виртуальная среда программы позволяет моделировать поведение объекта в реальных условиях, тестировать его устойчивость к нагрузкам.
В области настройки оборудования и подготовки документации можно выделить следующие возможности:
- подготовка управляющей программы;
- выпуск двумерных чертежей;
- подготовка трёхмерной модели к печати.
Для совместной работы реализовано параллельное проектирование, синхронный просмотр, поддержка API и прочее.
Возможности Autodesk Fusion
- Вращение камеры обзора на 360 градусов;
- Доступ к проекту в коллективном режиме;
- Расчет теплообмена и усталостной прочности;
- Полностью настраиваемая панель инструментов;
- Опция Object Snap для повтора профиля сетки;
- Функция сканирования чертежей и реальных объектов;
- Автоматическая привязка сплайнов к сеточной поверхности;
- Интеграция с серверами Autodesk Create Design Product Software;
- Создание, добавление и редактирование анимаций с большим количеством 3D-эффектов;
- Регулируемые показатели фокусного расстояния, глубины резкости, типа освещения и окружающей среды.
Преимущества
- Доступен вывод на 3D печать;
- Совместимость Fusion 360 с Linux и Mac OS;
- Экспортирование проекта в MP4 ролик;
- Часто используется для разных стартапов;
- Поддержка различных осевых станков ЧПУ;
- Сборка деталей прямо в среде моделирования;
- Отличается простотой и удобством интерфейса;
- Качественная анимация динамического движения;
- Различные блоги и форумы про Аутодеск Фьюжн 360;
- Поверхностное редактирование всех исходных элементов;
- Создание дополнительной инженерной документации с возможностью уточнений;
- Регулярные обновления программного обеспечения от официального сайта компании Autodesk Products.
Недостатки
- Fusion 360 подходит только для 64-битных ОС;
- Довольно продолжительный процесс скачивания и установки;
- Для активации аккаунта необходимо ввести свою электронную почту;
- Функционирует в режиме пробной версии Trial Free только 30 дней, затем нужна покупка лицензии Fusion 360.
Скриншоты: Аналоги:
Плюсы и минусы
Ключевые достоинства программы:
- любую операцию можно откатить;
- поддержка инструментов совместной работы;
- интуитивно понятный простой интерфейс, привычный пользователям САПР;
- поддержка Windows и Mac;
- взаимодействие с облаком для облегчения доступа к данным;
- возможность работы на «слабых» компьютерах (благодаря функционированию через облако).
Основные недостатки:
- для работы необходимо постоянное высокоскоростное стабильное подключение к интернету;
- функциональность ниже, чем у некоторых конкурентов.
Autodesk Fusion 360 на Filetogo.net скачали 272 раз.
Все приложения и игры на нашем сайте проходят обязательную проверку антивирусом с последними сигнатурами.



























